Historical Context
20th Century
- Emotions are viewed as irrational noise that interferes with decision-making.
- Nobel Laureate Herbert Simon saw this as incomplete, arguing that emotions and human rationality are closely tied to each other
2001 - 2013
- Research in brain-damaged patients (like those with damage to the Ventromedial Prefrontal Cortex) showed that people who couldn’t feel emotions actually performed worse is decision making, even when other cognitive abilities stayed intact.
Integral vs Incidental Emotions
Integral Emotions
Emotions about the decision itself.
- Fear of losing money when investing
- These are normatively relevant - they should inform your choice.
Incidental Emotions
Emotions unrelated to the decision itself.
- Being sad about a breakup when deciding on job offers
- These carry over unconsciously and create bias
Appraisal-Tendency Framework (ATF)
Valence-only models
Early research divided emotions into:
- Positive as in optimistic judgments and thinking
- Negative as in pessimistic judgments and thinking
This model fails to predict behaviour. Anger and fear are both negative but they result in different behaviours. Anger might trigger you to take more risks, see less danger, and blame individuals while fear might make you take less risks, see more danger, and blame the environment.
ATF: Cognitive Appraisal Dimensions
Argues that emotions fall on 6 key dimensions:
- Certainty do I understand what’s happening?
- Pleasantness Is this good or bad?
- Attentional Activity am I drawn or repelled by this?
- Control Can I or someone influence this?
- Anticipated Effort Will this require exertion?
- Responsibility Who caused this?
Example
| Emotion | Certainty | Control | Responsibility | Result |
|---|---|---|---|---|
| Anger | High | High | Others | ”I know what happened, someone’s to blame, I can fix this” → Blame individuals, take risks |
| Fear | Low | Low | Situation | ”I don’t understand, I am powerless” → avoid risk, see threats everywhere |
Three Mechanisms of Influence
Content of Thought
Emotions for a sort of “cognitive lens” on the situation, changing how you think of things.
Example Showing people the same outcomes, sad people will attribute outcomes to fate/circumstance, while angry people will attribute outcomes to individual choices.
- sadness makes people appraise situations as “outside my control”
- anger makes people appraise situations as “caused by someone’s choices”
Matching Principle
Emotions most strongly affect judgements that closely match their appraisal themes.
- Fear (uncertainty) most affects risk perception
- Anger most affects punishment decisions
Depth of Thought
Emotions change how much you think.
Traditional View
- Positive mood → happy, safe → think less
- Negative mood → threatened → think more
Modern View
- High certainty emotions (happiness, anger, disgust) → heuristic (shortcut) processing
- Low certainty emotions (sadness, worry, surprise) → systematic processing
Goal Activation
Emotions automatically activate implicit goals that guide behaviour.
Sadness
- Activated Goal: seek rewards to feel better
- Behavioural Effects:
- Prefer high-risk high-reward gambles
- Accept less money now as opposed to more later (impatience)
- Willing to pay more as the buyer, accept less as seller Disgust
- Activated Goal: get rid of current items, avoid taking in new ones
- Behavioural Effects:
- Lower selling prices
- Lower buying prices (don’t want new things) Anger
- Activated Goal: punish / change the responsible party
- Behavioural Effects:
- More aggressive negotiation
- Harsher punishments
- Risk-seeking behavior
Emotion-Imbued Choice (EIC) Model

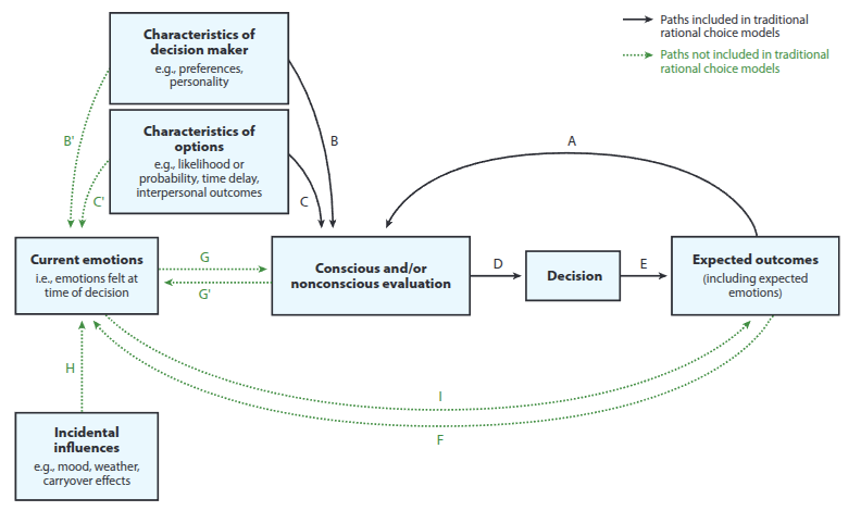
Traditional Model
Before emotion research, most decision models consisted of the interactions of A, B, C, D, and E.
- In other words, your decisions were made according to…
- Characteristics of the Decision Maker
- Characteristics of the Options in the Choice you have to decide on
- Expected outcomes of the decisions you will make Line A: You imagine what might happen and such imagination to evaluate the choices you ave and make a decision Line B: Your stable traits and personality shape how you weight options Line C: How features of the options factor into your evaluation Line D: After weighing everything, you make your choice
NOTE
Line E: The decision you make creates NEW expected outcomes for the future ⇐ this graph was not designed by an engineer. All the lines mean different things.
EIC Model
Introduces emotion into the decision making process. Line B’: Your personality traits generate emotional states that “colour” (bias) the decision Line C’: Features of the choices themselves might make you react emotionally in different ways
- ie. if one choice will kill you Line F: Imagining what might happen in the future creates emotions now Line I: Your emotional state changes how you predict future feelings Line G: Your emotional state at decision-time directly changes how you process rational inputs Line G’: The mental effort of try to decide creates emotions Line H: Totally unrelated circumstances can affect your mood and thus contaminate decisions with the current emotions you are feeling as a result.
Title
As shown, the introduction of emotions causes our understanding of decision making processes to be quite convoluted. No longer linear. This non-linearity makes us human :)
Interpersonal Dimensions
Emotions aren’t just internal - they affect the decision making of others as well!
Three Functions in Social Decisions
- Information Transmission Your anger tells me you think I am responsible.
- Behaviour Incentivization Your disappointment make me want to make amends.
- Emotional Contagion Your fear makes me fearful too
The strategic display problem: Can you fake your emotions to influence others? Mixed results — some people can detect in-authenticity, which destroys trust and backfires.
Reducing Unwanted Emotional Influences
What are some strategies we can use to help debias ourselves from emotions?
Strategies that DON’T work well
- Financial Incentives Incidental emotions still persist even when money is at stake
- Crowding out with Information Providing more facts does not override current emotional processing
- Simple Suppression Trying to hide your emotions usually backfires, increasing physiological stress.
Strategies that help somewhat
- Time Delay emotions can fade, BUT some people hold grudges for years, and you often can’t wait.
- Awareness of Misattribution Being aware of when your emotions are being influences by unrelated circumstances. BUT its hard to tell, and people lack the motivation to monitor themselves.
Strategies that work better
- Reappraisal reframing the meaning of the thing that caused your emotions
- Its fucking raining >:( → my plants in my backyard are being watered from the rain :)
- The dual-emotion solution induce a counter emotion. Fighting bias with bias
- Choice Architecture change the decision environment to promote good emotions
